Reducerventil för tryckreducering av ånga med kondensatkärl, lågtryck 0,15-13 bar。
| Dimensionsomrade | DN 15 - 100 |
|---|---|
| PN | 40 |
| 温度råde | Max 250ºC |
| 材料 | “斯太尔 |
| artikelnummer. | Husmaterial | DN | 变电站 | Lagtryck (bar) | 温(°C) | Anslutning | antal. | ||
|---|---|---|---|---|---|---|---|---|---|
| 在4265年15 | “斯太尔 | 15 | 4、8 | 战绩0, | 10 - 250 | 果馅饼 | Forfragan | Forfragan | Offert |
| 在4265 - 20 | “斯太尔 | 20. | 6, 9 | 战绩0, | 10 - 250 | 果馅饼 | Forfragan | Forfragan | Offert |
| 在4265年25 | “斯太尔 | 25 | 9,1. | 战绩0, | 10 - 250 | 果馅饼 | Forfragan | Forfragan | Offert |
| 在4265A-32 | “斯太尔 | 32 | 11,8 | 战绩0, | 10 - 250 | 果馅饼 | Forfragan | Forfragan | Offert |
| 在4265年一个40 | “斯太尔 | 40 | 14日4 | 战绩0, | 10 - 250 | 果馅饼 | Forfragan | Forfragan | Offert |
| 在4265年50 | “斯太尔 | 50 | 26日,5 | 战绩0, | 10 - 250 | 果馅饼 | Forfragan | Forfragan | Offert |
| 在4265 - 65 | “斯太尔 | 65 | 51岁,5 | 战绩0, | 10 - 250 | 果馅饼 | Forfragan | Forfragan | Offert |
| 在4265 - 80 | “斯太尔 | 80 | 79,5. | 战绩0, | 10 - 250 | 果馅饼 | Forfragan | Forfragan | Offert |
| 在4265 - 100 | “斯太尔 | One hundred. | 129年,5 | 战绩0, | 10 - 250 | 果馅饼 | Forfragan | Forfragan | Offert |
förtryckreducamedavÅnga
HögtryckMax。25巴(e)
温max。250°C
Lågtryck 0,15-13 bar (se tabell för lågtrycksområde)。
CE-markning
Ventilen Uppfyller Kraven I AFS 2016:1,DirektivetFörTryckbärande
Anordningar,Envigt Kategori I,Fluidgrupp 2。
| 1 | Ventilhus | “斯太尔 | 1.0619 |
| 2 | 满足 | HärdatRostfrittStål | |
| 3. | Kagla | HärdatRostfrittStål | |
| 4 | 斯威尔特 | rostfrittstål | 1.4301 |
| 5 | Membranhus | “斯太尔 | 1.0619 |
| DN | 15 | 20. | 25 | 32 | 40 | 50 | 65 | 80 | One hundred. | ||||||||||||
|---|---|---|---|---|---|---|---|---|---|---|---|---|---|---|---|---|---|---|---|---|---|
| 一个 | 130 | 150 | 160 | 180 | 200 | 230 | 290 | 310 | 350 | ||||||||||||
| B | 440 | 440 | 440 | 445 | 445 | 540 | 540 | 610 | 650 | ||||||||||||
| D | 95 | 105 | 115 | 140 | 150 | 165 | 185 | 200 | 235 | ||||||||||||
| Viktinkl。 | 我 | Q44, Q66 | 17 | 17 | 18 | 20. | 22 | 30. | 34 | 41 | 58 | ||||||||||
| membranhus | 2 | Q93, Q140 | 20. | 20. | 21 | 23 | 25 | 33 | 37 | 44 | 61 | ||||||||||
| 3 | 问300 | 24 | 24 | 25 | 27 | 29 | 37 | 41 | 48 | 65 | |||||||||||
| 4 | Q500 | 29 | 29 | 30. | 32 | 34 | 42 | 46 | 53 | 70 | |||||||||||
| Membranhus | 我 | 172 | |||||||||||||||||||
| 直径C. | 2 | 220 | |||||||||||||||||||
| 3 | 282 | ||||||||||||||||||||
| 4 | 340 | ||||||||||||||||||||
| mått我mm,vikt i kg。 | |||||||||||||||||||||
Käglan är avlastad, vilkt ger constant lågtryck även vid varierande högtryck。
Käglans läge styrs av lågtrycket som via kondensatkärlet och impulse dningen påverkar membrhuset。
文堤伦är enkelsätig och självverkande - ingen hjälpstyrning。
Fabrikat, DN, PN,材料samt pil visande flödesriktning。
| P, overtryck | 活栓DN | ||||||||
|---|---|---|---|---|---|---|---|---|---|
| 我酒吧(e) | 15 | 20. | 25 | 32 | 40 | 50 | 65 | 80 | One hundred. |
| 0,5 | 51 | 68 | 90 | 118 | 186 | 300 | 460 | 800 | 1250 |
| 0, 75 | 63 | 84 | 112 | 146 | 230 | 360 | 580 | 1000 | 1550. |
| 1 | 75 | One hundred. | 133 | 175 | 280 | 430 | 700 | 1200. | 1850 |
| 1、5 | One hundred. | 133 | 175 | 240 | 360 | 590 | 910 | 1600 | 2500 |
| 2 | 125 | 170 | 230 | 290 | 450 | 730 | 1160 | 2000 | 3050 |
| 2,5 | 150 | 200 | 260 | 350 | 550 | 880 | 1390 | 2400. | 3600. |
| 3. | 175 | 240 | 310 | 400 | 640 | 1010 | 1600 | 2700 | 4300 |
| 4 | 220 | 290 | 390 | 510 | 800 | 1300 | 2000 | 3400 | 5400 |
| 5 | 260 | 350 | 480 | 620 | 1000 | 1600 | 2500 | 4200 | 6500 |
| 6 | 330 | 440 | 580 | 760 | 1220 | 1930 | 3000 | 5100 | 8000 |
| 7 | 400 | 520 | 700 | 910 | 1430. | 2300 | 3600. | 6100 | 9500 |
| 8 | 450 | 600 | 800 | 1040 | 1670. | 2700 | 4100 | 7100 | 11000 |
| 9 | 500 | 670 | 880 | 1180 | 1800 | 2900 | 4600 | 7800 | 12000 |
| 10 | 560 | 750 | 980 | 1300 | 2000 | 3200 | 5100 | 8500 | 13500 |
| 12 | 680 | 900 | 1180 | 1540. | 2500 | 4000 | 6100 | 10500 | 16300. |
| 14 | 800 | 1050 | 1400. | 1850 | 2900 | 4700. | 7200 | 12600 | 19000 |
| 16 | 920 | 1230 | 1630. | 2150 | 3400 | 5500 | 8300 | 14600 | 22000 |
| 18 | 1040 | 1400. | 1860 | 2450 | 3600. | 6200 | 9500 | 16600 | 25000. |
| 21 | 1170 | 1540. | 2100 | 2700 | 4200 | 7000 | 10800. | 18600 | 28000 |
| 22 | 1330. | 1780. | 2350 | 3050 | 4900 | 7800 | 12200 | 21000 | 32000 |
| 24 | 1500 | 2000 | 2600 | 3400 | 5400 | 8700 | 13700 | 23500 | 36000 |
| 25 | 1600 | 2150 | 2800 | 3600. | 5700 | 9200 | 14500 | 25500 | 38000 |
| P overtryck | Ror DN | ||||||||||
| 我酒吧(e) | 15 | 20. | 25 | 32 | 40 | 50 | 65 | 80 | One hundred. | 125 | 150 |
| 0, 15 | 10 | 17 | 27 | 40 | 83 | 120 | 180 | 260 | 420 | 650 | 910 |
| 0,2 | 11 | 19 | 31 | 46 | 90 | 145 | 210 | 310 | 500 | 780 | 1100 |
| 0,3 | 13 | 23 | 35 | 55 | 112 | 165 | 240 | 360 | 560 | 880 | 1230 |
| 0,5 | 16 | 28 | 46 | 70 | 140 | 200 | 300 | 440 | 700 | 1100 | 1550. |
| 0, 75 | 20. | 35 | 57 | 85 | 175 | 250 | 370 | 560 | 870 | 1380 | 1980 |
| 1 | 25 | 42 | 68 | One hundred. | 210 | 300 | 450 | 680 | 1040 | 1650. | 2400. |
| 1、5 | 32 | 55 | 90 | 140 | 280 | 400 | 590 | 880 | 1400. | 2200 | 3100 |
| 2 | 40 | 70 | 115 | 170 | 350 | 520 | 750 | 1120 | 1750. | 2800 | 3900 |
| 2,5 | 47 | 84 | 135 | 200 | 400 | 600 | 880 | 1310. | 2100 | 3300 | 4600 |
| 3. | 55 | 99 | 155 | 240 | 480 | 700 | 1020 | 1540. | 2400. | 3800 | 5300 |
| 4 | 70 | 123 | 195 | 300 | 600 | 890 | 1300 | 1900 | 3000 | 4800. | 6000 |
| 5 | 85 | 150 | 245 | 360 | 740 | 1080 | 1600 | 2400. | 3700 | 5800 | 8200 |
| 6 | 104 | 185 | 300 | 450 | 900 | 1340 | 1950 | 2900 | 4700. | 7200 | 10000 |
| 7 | 122 | 225 | 350 | 540 | 1100 | 1600 | 2400. | 3400 | 5500 | 8600 | 12200 |
| 8 | 140 | 250 | 400 | 600 | 1250 | 1800 | 2700 | 4000 | 6200 | 9900 | 14200 |
| 9 | 160 | 280 | 450 | 680 | 1380 | 2000 | 2290 | 4400 | 6900 | 10900. | 15500 |
| 10 | 180 | 320 | 500 | 750 | 1500 | 2300 | 3300 | 5000 | 7800 | 12000 | 17000 |
| 12 | 220 | 380 | 610 | 900 | 1850 | 2700 | 4000 | 6000 | 9200 | 14500 | 21000 |
| 14 | 260 | 450 | 720 | 1050 | 2300 | 3100 | 4700. | 7000 | 11000 | 17000 | 24500 |
| 16 | 300 | 520 | 830 | 1230 | 2600 | 3600. | 5500 | 8100 | 12600 | 20000 | 26000. |
| 18 | 340 | 590 | 940 | 1400. | 2900 | 4200 | 6200 | 9200 | 14000. | 23000 | 32000 |
| 21 | 380 | 670 | 1050 | 1580 | 3300 | 4800. | 7000 | 10300 | 16500 | 26000. | 36000 |
| 22 | 425 | 750 | 1180 | 1780. | 3700 | 5300 | 7800 | 11700 | 18500 | 29000 | 40000 |
| 24 | 475 | 840 | 1320. | 2000 | 4100 | 6000 | 8700 | 13200 | 21000 | 33000 | 46000 |
| 25 | 510 | 900 | 1400. | 2150 | 4400 | 6500 | 9200 | 14200 | 23000 | 36000 | 60000 |
| DN | 15 | 20. | 25 | 32 | 40 | 50 | 65 | 80 | One hundred. |
|---|---|---|---|---|---|---|---|---|---|
| Kvs | 4、8 | 6, 9 | 9,1. | 11,8 | 14日4 | 26日,5 | 51岁,5 | 79,5. | 129年,5 |
| Vid ReduceringAVÖverhettadÅngaSkadenÖverhettadeÅngansViktultipliceras med: | ||
| faktorn: VH / VS dar: | ||
| VH | 基于“增大化现实”技术 | Spec. volym av överhettad ånga |
| VS | 基于“增大化现实”技术 | Spec. volym av mättad ånga |
Dimensionering
Kapacitetstabellerna används för dimensions av:
——Reducerventil
——Hogtrycksledning
——Lagtrycksledning
Korrektionsfaktor。
Vid följande reducerförhållanden (a条)skall den önskade kapaciteten multipliceras med korrektionsfaktorn:
(P2 låg+1)/(P1 hög+1)≥0,7 ger korrektionsfaktor = 1,25
(P2 låg+1)/(P1 hög+1)≥0,8 ger korrektionsfaktor = 1,6
(P2 låg+1)/(P1 hög+1) = 0,9 ger korrektionsfaktor = 2,25
(P2 låg+1)/(P1 hög+1) < 0,7 behöver
P2 låg = lågtryck bar (e)
P1 hög = högtryck bar (e)
Obervera Att Vid Val Av MindreRördimensionerUppstårEttHögreStckfall。
Dimensioneringsexempel
Angmangd: 5400公斤/小时
Hogtryck: 25条
Lagtryck: 7条
Reducerventil
Sök upp värdet 25 bar under rubrken p-övertryck i tabellen ventilkapacitet som anger den maximala ångmängden som ventilen kan användas för。
Följ raden åt höger。Sök upp värdet som är större än eller lika med 5400 kg/h。产品规格:5700 kg/h,规格:DN 40。
Hogtrycksledning
Sök åter upp raden 25 bar i tabellen rörkapacitet。Följ raden åt höger till ett värde som skall vara större än eller lika med 5400 kg/h。enlight tabellen blr det 6500 kg/h och rör DN 50。
Lagtrycksledning
Här gäller att gå till väga som förut, men nu skall man söka upp raden 7 bar。5500公斤/小时är最大。kapacitet för rör DN 100。
Dimensioneringresultat
Reducerventil DN 40.
Hogtrycksledning DN 50
Lagtrycksledning DN 100
DetÄR码头Möjligtattväljareducerventil i samma dn somhögtrycksledningenomof detbedömssom mera praktiskt。我认为KanocksåVentilDN 50Användas。
| Membran | I - Q 44¹ | 我66年 | 2 - 93¹ | II-Q 140 | III-Q 300 | IV-Q 500 | IV-Q 500 | ||||||||
| DN | 酒吧 | Fjader | 酒吧 | Fjader | 酒吧 | Fjader | 酒吧 | Fjader | 酒吧 | Fjader | 酒吧 | Fjader | 酒吧 | Fjader | |
| 15 | 0。8日,3日到13 | 605 | 5 - 2 | 605 | 3、9 - 5、5 | 605 | 1,7-3,8. | 605 | 1, 0 - 1, 6 | 605 | 0,5-0,99 | 605 | 0 0 49 | 603 | |
| 20. | 0。8日,3日到13 | 605 | 5 - 2 | 605 | 3、9 - 5、5 | 605 | 1,7-3,8. | 605 | 1, 0 - 1, 6 | 605 | 0,5-0,99 | 605 | 0 0 49 | 603 | |
| 25 | 0。8日,3日到13 | 605 | 5 - 2 | 605 | 3、9 - 5、5 | 605 | 1,7-3,8. | 605 | 1, 0 - 1, 6 | 605 | 0,5-0,99 | 605 | 0 0 49 | 603 | |
| 32 | 0。8日,3日到13 | 605 | 5 - 2 | 605 | 3、9 - 5、5 | 605 | 1,7-3,8. | 605 | 1, 0 - 1, 6 | 605 | 0,5-0,99 | 605 | 0 0 49 | 603 | |
| 40 | 0。8日,3日到13 | 605 | 5 - 2 | 605 | 3、9 - 5、5 | 605 | 1,7-3,8. | 605 | 1, 0 - 1, 6 | 605 | 0,5-0,99 | 605 | 0 0 49 | 603 | |
| 50 | 8 6-13 0 | 614 | 7主/ 5 | 614 | 4、3 - 6、9 | 615 | 2, 0 - 4, 2 | 615 | 1, 0 - 1, 9 | 615 | 0,5-0,99 | 615 | 0 0 49 | 613 | |
| 65 | 8 6-13 0 | 614 | 7主/ 5 | 614 | 4、3 - 6、9 | 615 | 2, 0 - 4, 2 | 615 | 1, 0 - 1, 9 | 615 | 0,5-0,99 | 615 | 0 0 49 | 613 | |
| 80 | - | - | 9 0 - 13 0 | 623 | 5、1 - 8、9 | 624 | 2 0 - 5 0 | 624 | 1, 0 - 1, 9 | 624 | 0 46-0 99 | 624 | 0、0、45 | 622 | |
| One hundred. | - | - | - | - | 6 1-13 0 | 634 | 2 - 0 | 634 | 1, 0 - 1, 9 | 634 | 0 46-0 99 | 634 | 0、0、45 | 632 | |
| 1膜huset försett med iläggningsringar。 |
När nu reducerventil, högtrycks- och lågtrycksledning är dimensionerade, väljer man membranhus och fjäder i combine på följande sätt:
Utgå från DN 40 (den reducerventil som valdes) och sök upp det tryckintervall i tabellen där lågtrycket 7 bar kan inornas。我需要下降5,6-8,2 bar, vilket ger membranhus q66 och fjäder nr 605。
Lågtrycket är nu reglbart i det angivna området 5,6-8,2 bar。
Sker förändringar i anläggningen att ett lågtryck önskas utanför nuvarande område så fordras byte av membranhus eller fjäder, eventuellt båda。
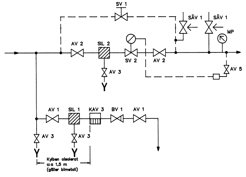
1 Inbyggnad.
Reducerventilen bör monteras så nära förbrukningsstället som möjligt för att undvika tryckfall i lågtrycksledningen。紫菀属植物膜科学nedåt。Gummimembranet skyddas då mot den heta ångan med vatten/kondensat från kondensatkärlet。
2 Impulsledning
Kondensatkärlet ansluts till lågtrycksledningen minst after ventilen och förbinds via impulse sledningen med membranhuset。Detta för att ångan har återfått ett lugnare förlopp efter reducerventilen och därmed ett stabilare lågtryck。Såväl kondensatkärl som membranhus har koppling för stålrör (impulse sledning) med utvändig直径10毫米。
3 Smutsfilter
För att undvika att föroreningar skadar säte och kägla, skall smutsfilter installeras före reducerventilen。Därmed minskar underhållskostnaderna och driftsäkerheten ökar。
4Avstängningsventil.
Vid längre perioder utan ångförbrukning ska avstängningsventilen före reducerventilen stängas av säkerhetsskäl。
5 Sakerhetsventil
Lågtrycksledningen och den därpå anslutna utrustningen skall skyddas med en säkerhetsventil。Vid维数av denna beräknas maximal möjliga ångmängden enlight reducerventilens Kvs-varde。
Driftstart och injening av lågtryck
1.Fyll på vatten i propen på kondenskärlet。Se till att membranhuset avluftas så att utrymmet under membranhuset också fylls。
2.损失FJÄDERNATvridaFjädertallrikenmotsols。
3.Se till att ventilen på lågtryckssidan är öppen。
4.Öppna avstängningsventilen på högtrycksledningen långsamt。
5.Spänn fjädern genom att vrida fjädertallriken medsols till tryckmätaren visar önskat lågtryck。
| PN 40. | PN 25 | ||
|---|---|---|---|
| AV1 | Avstangningsventil | 在1050年 | 在1028年 |
| AV2 | Avstangningsventil | 在1050年 | 在1028年 |
| AV3 | Avstangningsventil | 在3547 ht | 在3547 ht |
| AV5 | Avstangningsventil | 在1890 | 在1890 |
| SV1 | Strypventil(男人) | 在1340 | 在1320 |
| SV2 | Reducerventil | 在4265 | 在4265 |
| SAV1 | Sakerhetsventil | 在4550 | 在4550 |
| SIL1 | 银 | 在4042 | 在4028 |
| SIL2 | 银 | 在4042 | 在4028 |
| KAV3 | Kondensavledare | 在4450 | |
| BV1 | Backventil | 在1174年 | |
| 国会议员 | Manometersats | 在1804 |
| 例如:Reducerventil AT 4265A40Q66-605 (lågtrycksområde 5,6-8,2 bar) | |||
| 在4265年一个 | 40 | 问66 | -605年 |
|---|---|---|---|
| Fig. nr。 | DN | Membran | Fjader |
ElektrisktFlervarvsmanöverdonförkilslidsventiler,Skjutspjäll,kägelventilerellerdärflervarvsrörelse...
Valj
Kulventil med reducerat genomlopp av rostfritt stål/CPTFE med svetsändar alt. inv. gängor och fästfläns…
Valj
Hög ventilhals, full genomlopp, PN 10, presspex kopplingar och stålhandtag。Kulventil av avzinkningshardig……
Valj
Friblåsande säkerhetsventil (utan utlop sanslutning) av mässing。Mjuktatad kagla(氟橡胶)。Inlopp utvandig……
Valj
Elektriskt manöverdon för on/off eller reglering av kulventiler, vridspjäll eller där 90°vridning…
Valj
Hög hals,全基因组lopp, invändig gänga och stålhandtag。Viridi kulventil i Avzinkningshärdig blyfri…
Valj
Smutsfilter av gråjärn med flänsar, PN 16。Silinsats av rostfritt stål, maskvidd 0.6毫米。Separat silkorg…
Valj
Högkvalitativt heltätande vridspjäll med disk i duplex, fastvulkaniserat gummifoder i EPDM。Semi-LUG……
Valj
气动产品manöverdon för on-off och reglering av kulventiler, vridspjäll eller där 90°vridning erfordras。
Valj
Kulventil av rostfritt stål/PTFE med svetsändar alt. inv. gängor och fästfläns för manöverdon。Lamplig……
Valj
Säkerhetsventil för slutna varmvattenanläggningar som pannor och värmeväxlare。Sakerhetsventil落水洞……
Valj